通知:全面取消消防評估機構,消防驗收正常進行,由公安部改為住建部
近日網傳政府取消100米以下建筑消防驗收信息不屬實。
消防改革相關政策解讀:
1.2020年5月29日,公安部發布了關于廢止《建設工程消防監督管理規定》的決定(公安部令第158號),這樣已經實施了11年的該規定正式廢止。
2.消防驗收由公安部負責改為住建部負責,并非不再進行消防驗收。
取而代之的是中華人民共和國住房和城鄉建設部令第51號號文,文如下:
部局通知:建設工程消防設計審查驗收管理暫行規定(附地方要求)2020年6月1日正式實施。點擊查看:6月1日正式實施:《建設工程消防設計審查驗收管理暫行規定》
3.中共中央辦公廳 國務院辦公廳印發《關于深化消防執法改革的意見》
一是取消消防技術服務機構資質許可,取消消防設施維護保養檢測、消防安全評估機構資質許可制度,企業辦理營業執照后即可開展經營活動。
二是簡化公眾聚集場所投入使用、營業前消防安全檢查,實行告知承諾管理,公眾聚集場所作出其符合消防安全標準的承諾后即可投入使用、營業。
三是放寬消防產品市場準入限制,將強制性產品認證目錄中的13類消防產品調整出目錄,改為自愿性認證,僅保留公共場所、住宅使用的火災報警產品、滅火器、避難逃生產品的強制性產品認證;向社會開放消防產品認證、檢驗市場,凡是具備法定條件的認證、檢驗機構,均可開展認證、檢驗工作。消防部門制定消防技術服務機構從業條件和服務標準、公眾聚集場所消防安全標準,引導加強行業自律、規范從業行為,加強監督抽查,依法懲處違法違規行為,對嚴重違法違規的實行行業退出、永久禁入或者責令停止使用、營業。
中共中央辦公廳 國務院辦公廳印發
《關于深化消防執法改革的意見》
新華社北京7月28日電 2019年3月19日,中共中央總書記、國家主席、中央軍委主席習近平主持召開中央全面深化改革委員會第七次會議,審議通過了《關于深化消防執法改革的意見》(以下簡稱《意見》)。近日,中共中央辦公廳、國務院辦公廳印發了《意見》,并發出通知,要求各地區各部門結合實際認真貫徹落實。
《意見》指出,深化消防執法改革的指導思想是:以習近平新時代中國特色社會主義思想為指導,全面貫徹黨的十九大和十九屆二中、三中全會精神,認真落實習近平總書記在國家綜合性消防救援隊伍授旗儀式上的重要訓詞精神,堅持以人民為中心,堅持安全發展理念,按照深化“放管服”改革決策部署,推動消防執法理念、制度、作風全方位深層次變革,打造清正廉潔、作風優良、服務為民的消防執法隊伍,構建科學合理、規范高效、公正公開的消防監督管理體系,增強全社會火災防控能力,確保消防安全形勢持續穩定向好,為經濟社會高質量發展提供安全保障。
《意見》明確,消防執法改革要堅持問題導向、源頭治理,從社會反映強烈的消防執法突出問題抓起,全面改革消防監督管理工作,從源頭上堵塞制度漏洞、防范化解風險;堅持簡政放權、便民利企,最大力度推行“證照分離”,堅決破除消防監督管理中各種不合理門檻和限制,提升服務質量;堅持放管并重、寬進嚴管,把該放的權力充分放給市場,做好簡化審批和強化監管有效銜接,加強和規范事中事后監管,守住消防安全底線;堅持公開透明、規范有序,健全執法制度、規范執法行為、完善執法程序、創新執法方式、加強執法監督,讓權力在陽光下運行。同時,提出了消防執法改革5個方面12項主要任務。
在簡政放權方面,取消和精簡3項消防審批。一是取消消防技術服務機構資質許可,取消消防設施維護保養檢測、消防安全評估機構資質許可制度,企業辦理營業執照后即可開展經營活動。二是簡化公眾聚集場所投入使用、營業前消防安全檢查,實行告知承諾管理,公眾聚集場所作出其符合消防安全標準的承諾后即可投入使用、營業。三是放寬消防產品市場準入限制,將強制性產品認證目錄中的13類消防產品調整出目錄,改為自愿性認證,僅保留公共場所、住宅使用的火災報警產品、滅火器、避難逃生產品的強制性產品認證;向社會開放消防產品認證、檢驗市場,凡是具備法定條件的認證、檢驗機構,均可開展認證、檢驗工作。消防部門制定消防技術服務機構從業條件和服務標準、公眾聚集場所消防安全標準,引導加強行業自律、規范從業行為,加強監督抽查,依法懲處違法違規行為,對嚴重違法違規的實行行業退出、永久禁入或者責令停止使用、營業。
在加強事中事后監管方面,實行“雙隨機、一公開”監管,明確抽查范圍、抽查事項和抽查細則,合理確定抽查比例和頻次;針對火災多發頻發的行業和領域,適時開展集中專項整治,對隱患突出、有嚴重違法違規記錄的單位,實施重點監管;建立消防舉報投訴獎勵制度,鼓勵群眾參與監督;將消防違法違規行為記入信用記錄,嚴重違法失信企業納入“黑名單”管理,依法實施聯合懲戒;完善“互聯網+監管”,運用物聯網和大數據技術,實時化、智能化評估消防安全風險,實現精準監管;強化火災事故倒查追責,逐起組織調查造成人員死亡或造成重大社會影響的火災,倒查工程建設、中介服務、消防產品質量、使用管理等各方主體責任,嚴肅責任追究。
在規范消防執法行為方面,全面實施消防執法全過程記錄、法制審核、執法公示制度,嚴格限制處罰自由裁量權,嚴格執行雙人執法、持證上崗、崗位交流制度。將消防監督執法信息全部納入消防監督管理信息系統,實現消防監督執法所有環節網上流轉、全程留痕、閉環管理。
在執法隊伍管理方面,制定消防人員職業規范,明確消防人員及其近親屬從業限制,嚴格落實回避制度。消防部門與消防行業協會、中介組織徹底脫鉤。現職消防人員一律不得在消防行業協會、中介機構兼職(任職),離退休人員在消防行業協會兼職(任職)的,必須符合國家有關規定且不得領取報酬。消防部門管理的科研、認證機構一律不得開展與消防執法相關的中介服務。
在便民利企服務方面,全面清理于法無據的證明材料,能夠通過部門交互獲取的信息不再要求單位和個人提供。實行容缺后補、綠色通道、郵政或快遞送達等便利化措施,推行預約辦理、同城通辦、跨層聯辦、智能導辦、一對一專辦等服務方式,多渠道多途徑提高辦事效率和服務水平。開放消防救援站,設立基層消防宣傳教育站點,為群眾就近免費接受消防培訓提供便利。
《意見》還從加強組織領導、強化協同監管、完善法律法規、抓好督促落實4個方面提出了深化消防執法改革的保障措施。










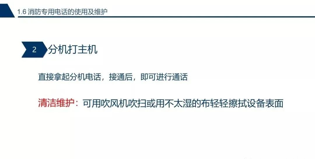
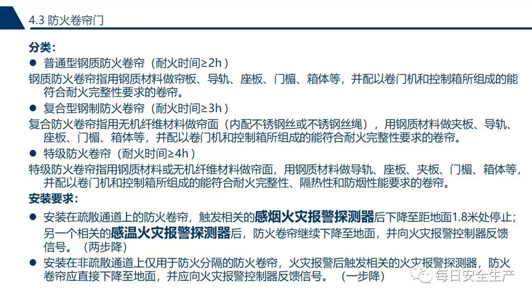
附件:消防設施操作培訓















































































海灣消防公司主營:海灣消防報警系統銷售,消防設備安裝,海灣氣體滅火、海灣電氣火災、消防水噴淋系統施工安裝,售后維修,海灣消防網站:http://www.jiangsaihua2008.cn/;海灣消防服務熱線:4006-598-119
本頁關鍵詞:uuu
上一篇:工廠報警系統探測器的使用選擇上需要注意哪些問題 下一篇:關于進一步推進省房屋建筑和市政基礎設施工程施工圖數字化審查管理系統應用的通知


蘇公網安備32058102002147號