大修!中標候選人不再排序!“最低價中標”退場!招標人自主確定中標人!
已頒布實施近20年的《招標投標法》將迎來大修!此次修訂,主要涉及一些在招投標領域長期存在、行業廣泛關注的問題。
《招標投標法》原第四十條修訂為:
第四十七條 評標委員會應當按照招標文件確定的評標標準和方法,集體研究并分別獨立對投標文件進行評審和比較;設有標底的,應當參考標底。評標委員會完成評標后,應當向招標人提出書面評標報告,并推薦不超過三個合格的中標候選人,并對每個中標候選人的優勢、風險等評審情況進行說明;除招標文件明確要求排序的外,推薦中標候選人不標明排序。
招標人根據評標委員會提出的書面評標報告和推薦的中標候選人,按照招標文件規定的定標方法,結合對中標候選人合同履行能力和風險進行復核的情況,自收到評標報告之日起二十日內自主確定中標人。定標方法應當科學、規范、透明。招標人也可以授權評標委員會直接確定中標人。國務院對特定招標項目的評標有特別規定的,從其規定。
國務院對特定招標項目的評標有特別規定的,從其規定。
原第四十二條修訂為:
第四十八條 評標委員會經評審,認為所有投標都不符合招標文件要求的,可以應當否決所有投標。
依法必須進行招標的項目的所有投標被否決的,招標人應當分析招標失敗的原因,必要時采取對招標文件設定的投標人資格條件等進行修改或者其他相應措施后,依照本法重新招標。重新招標后,投標人少于三個的,可以開標、評標,或者依法以其他方式從現有投標人中確定中標人,并向有關行政監督部門備案;所有投標再次被否決的,可以不再進行招標,并向有關行政監督部門備案。
2019年全國兩會期間,財政部對人大代表提出的《關于在政府采購中建立最優品質中標制度的建議》給予了明確答復:將調整最低價優先的交易規則,研究取消最低價中標的規定,取消綜合評分法中價格權重的規定,按照高質量發展的工作要求著力推進優質優價采購。
此次發布的《中華人民共和國招標投標法(修訂草案公開征求意見稿)》明確:
一、投標人不得以低于成本的報價可能影響合同履行的異常低價競標。
發現投標人的報價為異常低價,有可能影響合同履行的,應當要求投標人在合理期限內作澄清或者說明,并提供必要的證明材料。不能說明其報價合理性,導致合同履行風險過高的,應當否決其投標。


二、招標人應當按照招投標項目實際需求和技術特點,從以下方法中選擇確定評標方法:
(一)綜合評估法,即明確投標文件能夠最大限度滿足招標文件中規定的各項綜合評價標準的投標人為中標候選人的方法。
(二)經評審的最低投標價法,即投標文件能夠滿足招標文件的實質性要求,并且經評審的投標價格最低的投標人為中標人候選人的評標辦法;但是投標價格低于成本可能影響合同履行的異常低價的除外。
(三)法律、行政法規、部門規章規定的其他評標方法。
經評審的最低投標價法僅適用于具有通用的技術、性能標準或者招標人對其技術、性能沒有特殊要求的項目。
國家鼓勵招標人將全生命周期成本納入價格評審因素,并在同等條件下優先選擇全生命周期內能源資源消耗最低、環境影響最小的投標。

三、在確定中標人前,招標人不得與投標人就投標價格、投標方案等實質性內容進行談判。


草案全文


中華人民共和國招標投標法(修訂草案公開征求意見稿)





























工程總承包的分包(有些文件提法為“總承包的再發包”)沒有上位法明確支持、當前規定法律層級不夠的問題,在本次修訂案中,也有了明確的修改意見。
此次修改為:
中標人按照合同約定或者經招標人同意,可以將中標項目的部分非主體、非關鍵性工作分包給他人完成。中標項目的主體、關鍵性工作不得分包,國家對工程總承包項目、政府和社會資本合作項目等的分包另有規定的,從其規定。除法律、行政法規另有規定外,中標人可以自主確定分包人。接受分包的人應當具備相應的資格條件,并不得再次分包。
智淼君安(江蘇)消防工程技術有限公司http://www.jiangsaihua2008.cn/海灣消防公司主營:海灣消防報警系統銷售,消防設備安裝,海灣氣體滅火、海灣電氣火災、消防水噴淋系統施工安裝,售后維修,海灣消防網站:http://www.jiangsaihua2008.cn/;海灣消防服務熱線:4006-598-119
本頁關鍵詞:大修!中標候選人不再排序!“最低價中標”退場!招標人自主確定


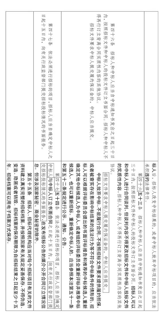
蘇公網安備32058102002147號